Product Summary
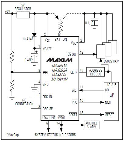
The MAX691ACPE is a microprocessor (uP) supervisory circuit. It improves performance with 30uA supply current, 200ms typ reset active delay on power-up, and 6ns chip-enable propagation delay. Features include write protection of CMOS RAM or EEPROM, separate watchdog outputs, backup-battery switchover, and a RESET output that is valid with VCC down to 1V. The applications of the MAX691ACPE are Computers, Controllers, Intelligent Instruments, Automotive Systems, Critical uP Power Monitoring.
Parametrics
MAX691ACPE absolute maximum ratings: (1)Terminal Voltage (with respect to GND): VCC:-0.3V to +6V, VBATT:-0.3V to +6V, All Other Inputs:-0.3V to (VOUT + 0.3V); (2)Input Current: VCC Peak:1.0A, VCC Continuous:250mA, VBATT Peak:250mA, VBATT Continuous:25mA; (3)GND, BAT ON:100mA; (4)All Other Outputs:25mA; (5)Storage Temperature Range:-65℃ to +160℃; (6)Lead Temperature (soldering, 10s):+300℃.
Features
MAX691ACPE features: (1)200ms Power-OK/Reset Timeout Period; (2)1μA Standby Current, 30μA Operating Current; (3)On-Board Gating of Chip-Enable Signals, 10ns max Delay; (4)MaxCap or SuperCap Compatible; (5)Guaranteed R RE ES SE ET T Assertion to VCC = +1V; (6)Voltage Monitor for Power-Fail or Low-Battery Warning; (7)Available in 16-Pin Narrow SO, Plastic DIP, and TSSOP Packages.
Diagrams

| Image | Part No | Mfg | Description | ![]() |
Pricing (USD) |
Quantity | ||||||||||||
|---|---|---|---|---|---|---|---|---|---|---|---|---|---|---|---|---|---|---|
![]() |
![]() MAX691ACPE |
![]() Maxim Integrated Products |
![]() Supervisory Circuits |
![]() Data Sheet |
![]() Negotiable |
|
||||||||||||
![]() |
![]() MAX691ACPE+ |
![]() Maxim Integrated Products |
![]() Supervisory Circuits MPU Supervisor |
![]() Data Sheet |
![]()
|
|
||||||||||||
(Hong Kong)









