Product Summary
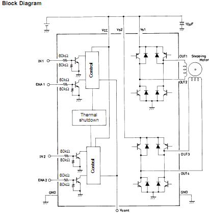
The LB1838 is a low-saturation two-channel bidirectional motor driver IC for use in low-voltage applications. The LB1838 is a bipolar stepper-motor driver IC that is ideal for use in printers, FDDs, cameras and other portable devices.
Parametrics
LB1838 absolute maximum ratings: (1)Maximum supply voltage, VCC max: –0.3 to +10.5 V; VS max: –0.3 to +10.5 V; (2)Output applied voltage, VOUT: VS +VSF; (3)Input applied voltage, VIN: –0.3 to +10 V; (4)Ground pin flow-out current, IGND: 1.0 A per channel; (5)Allowable power dissipation, Pd max1: 550 mW Independent IC; Pd max2: 800 mW With board; (6)Operating temperature, Topr: –20 to +75℃; (7)Storage temperature, Tstg: –40 to +125℃.
Features
LB1838 features: (1)Low voltage operation (2.5 V min); (2)Low saturation voltage (upper transistor + lower transistor residual voltage; 0.40 V at 400 mA); (3)Through-current prevention circuit built in; (4)Separate logic power supply and motor power supply; (5)Spark killer diodes built in; (6)Thermal shutdown circuit built in; (7)Compact package (14-pin MFP).
Diagrams

| Image | Part No | Mfg | Description | ![]() |
Pricing (USD) |
Quantity | ||||||||||||
|---|---|---|---|---|---|---|---|---|---|---|---|---|---|---|---|---|---|---|
![]() |
![]() LB1838M-MPB-E |
![]() ON Semiconductor |
![]() Motor / Motion / Ignition Controllers & Drivers AMUSEMENT |
![]() Data Sheet |
![]()
|
|
||||||||||||
![]() |
![]() LB1838M-TLM-E |
![]() ON Semiconductor |
![]() Motor / Motion / Ignition Controllers & Drivers MOTOR DRIVER |
![]() Data Sheet |
![]()
|
|
||||||||||||
![]() |
![]() LB1838M-TRM-E |
![]() ON Semiconductor |
![]() Motor / Motion / Ignition Controllers & Drivers AMUSEMENT |
![]() Data Sheet |
![]()
|
|
||||||||||||
![]() |
![]() LB1838MEVB |
![]() ON Semiconductor |
![]() Power Management IC Development Tools EVM FOR LB1838M |
![]() Data Sheet |
![]()
|
|
||||||||||||
![]() |
![]() LB1838M |
![]() Other |
![]() |
![]() Data Sheet |
![]() Negotiable |
|
||||||||||||
![]() |
![]() LB1838JM-TRM-E |
![]() ON Semiconductor |
![]() Motor / Motion / Ignition Controllers & Drivers MOTOR DRIVER |
![]() Data Sheet |
![]()
|
|
||||||||||||
![]() |
![]() LB1838JM |
![]() Other |
![]() |
![]() Data Sheet |
![]() Negotiable |
|
||||||||||||
(Hong Kong)










