Product Summary
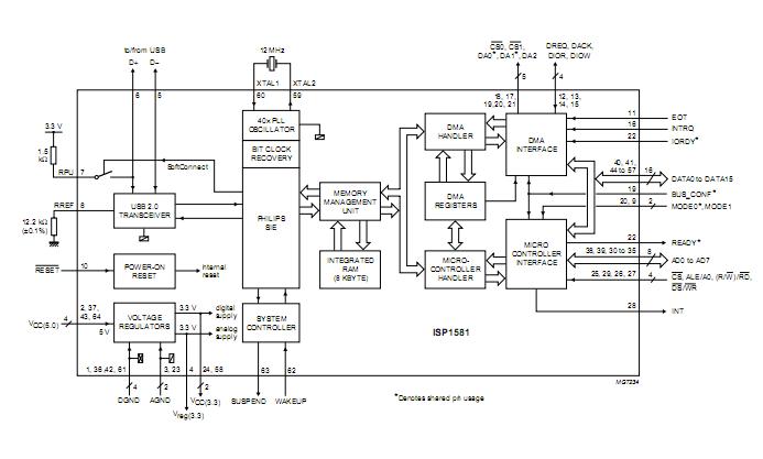
The ISP1581BD is a cost-optimized and feature-optimized Universal Serial Bus (USB) interface device, which fully complies with the Universal Serial Bus Specification Rev. 2.0. It provides high-speed USB communication capacity to systems based on a microcontroller or microprocessor. The ISP1581BD communicates with the system’s microcontroller/processor through a high-speed general-purpose parallel interface. The applications of the ISP1581BD include Personal digital assistant (PDA), Mass storage device, e.g., Zip, Jaz, MO, CD, DVD drive. Digital camera, Communication device, e.g. router, modem, Printer and Scanner.
Parametrics
ISP1581BD absolute maximum ratings: (1)supply voltage:-0.5V to +6.0V; (2)input voltage:-0.5V to VCC+0.5V; (3)latchup current:200mA; (4)storage temperature:-60℃ to +150℃.
Features
ISP1581BD features: (1)Complies fully with Universal Serial Bus Specification Rev. 2.0; (2)Complies with most Device Class specifications; (3)Supports automatic USB 2.0 mode detection and USB 1.1 fall-back mode; (4)High speed DMA interface; (5)Fully autonomous and multi-configuration DMA operation; (6)Up to 14 programmable USB endpoints with 2 fixed control IN/OUT endpoints; (7)Integrated physical 8 kbyte of multi-configuration FIFO memory; (8)Operating temperature range -40℃ to +85℃; (9)12 kV in-circuit ESD protection on human accessible pins such as D+ and D-; (10)Full-scan design with high fault coverage (>99%); (11)Available in LQFP64 package.
Diagrams

| Image | Part No | Mfg | Description | ![]() |
Pricing (USD) |
Quantity | ||||
|---|---|---|---|---|---|---|---|---|---|---|
![]() |
![]() ISP1581BD |
![]() |
![]() IC USB PERIPHERAL CTRLR 64-LQFP |
![]() Data Sheet |
![]() Negotiable |
|
||||
![]() |
![]() ISP1581BD-S |
![]() |
![]() IC USB CTRL HI-SPEED 64LQFP |
![]() Data Sheet |
![]() Negotiable |
|
||||
![]() |
![]() ISP1581BD-T |
![]() |
![]() IC USB CTRL HI-SPEED 64LQFP |
![]() Data Sheet |
![]() Negotiable |
|
||||
(Hong Kong)









