Product Summary
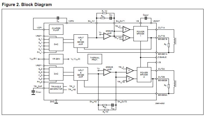
The L6258EX is a dual full bridge for motor control applications realized in BCD technology, with the capability of driving both windings of a bipolar stepper motor or bidirectionally control two DC motors. L6258EX and a few external components form a com-plete control and drive circuit. It has high efficiency phase shift chopping that allows a very low current ripple at the lowest current control levels, and makes the L6258EX ideal for steppers as well as for DC motors. The power stage is a dual DMOS full bridge capable of sustaining up to 40V, and includes the diodes for current recirculation. The L6258EX output current capability is 1.2A per winding in continuous mode, with peak start-up current up to 1.5A. A thermal protection circuitry disables the outputs if the chip temperature exceeds the safe limits.
Parametrics
L6258EX absolute maximum ratings: (1)Vs, Supply Voltage: 45 V; (2)VDD, Logic Supply Voltage: 7 V; (3)Vref1/Vref2, Reference Voltage: 2.5 V; (4)IO, Output Current (peak): 1.5 A; (5)IO, Output Current (continuous): 1.2 A; (6)Vin, Logic Input Voltage Range: -0.3 to 7 V; (7)Vboot, Bootstrap Supply: 60 V; (8)Vboot - Vs, Maximum Vgate applicable: 15 V; (9)Tj, Junction Temperature: 150℃; (10)Tstg, Storage Temperature Range: -55 to 150℃.
Features
L6258EX features: (1)able to drive both windings of a bipolar stepper motor or two DC motors; (2)output current up to 1.2A each winding; (3)wide voltage range: 12V TO 40V; (4)four quadrant current control, ideal for microstepping and DC Motor control; (5)precision pwm control; (6)no need for recirculation diodes; (7)TTL/CMOS compatible inputs; (8)cross conduction protection; (9)thermal shutdow.
Diagrams

| Image | Part No | Mfg | Description | ![]() |
Pricing (USD) |
Quantity | ||||
|---|---|---|---|---|---|---|---|---|---|---|
![]() |
![]() L6258EX |
![]() STMicroelectronics |
![]() Motor / Motion / Ignition Controllers & Drivers 1.5A Stepper Motor |
![]() Data Sheet |
![]() Negotiable |
|
||||
![]() |
![]() L6258EXTR |
![]() STMicroelectronics |
![]() Motor / Motion / Ignition Controllers & Drivers Hi-Curr Univ Motor |
![]() Data Sheet |
![]() Negotiable |
|
||||
(Hong Kong)









