Product Summary
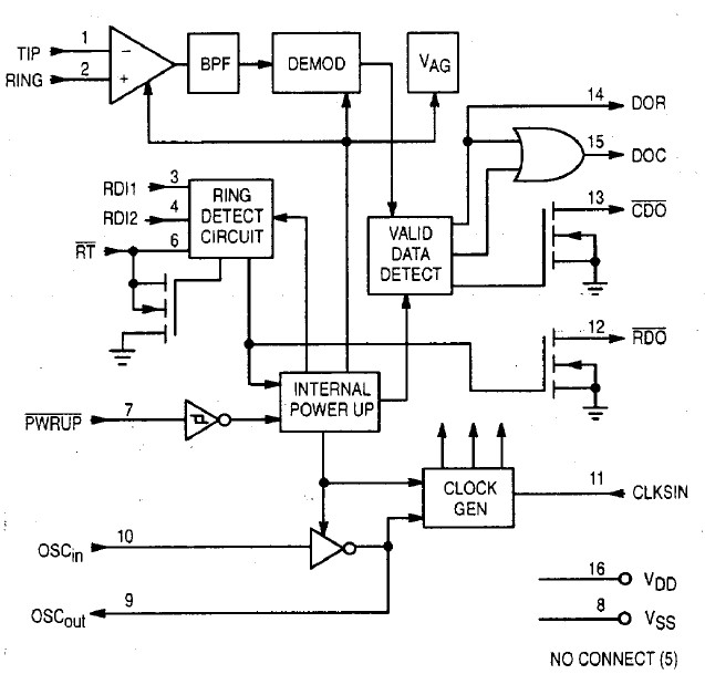
The MC145447P is a calling line identification receiver with ring detector. It is designed to demodulate bell 202 and V.23 1200-baud FSK asynchronous data. The primary application for the MC145447P is in products that will be used to receive and dispaly the calling number. The device also contains a carrier detect circuit and ring detector which may be used to power up the device. Applications for the MC145447P include adjunct boxes, answering machines, feature phones, fax machines, and computer interface products.
Parametrics
MC145447P specifications: (1)tDOSC: 2ms; (2)tSUPD: 15ms; (3)tDAQ: 14ms; (4)tDCH: 8ms.
Features
MC145447P features: (1)Ring detector on-chip; (2)Ring detect output for MCU interrupt; (3)Power-down mode, less than 1μA; (4)Single supply: +3.5 to 6.0V; (5)Pin selectable clock frequencies: 3.68MHz, 3.58MHz, or 455KHz; (6)Two stage power-up for power management control; (7)Demodulates bell 202 and V.23.
Diagrams

![]() |
![]() MC14000UB |
![]() Other |
![]() |
![]() Data Sheet |
![]() Negotiable |
|
||||||||||||||||
![]() |
![]() MC14001B |
![]() Other |
![]() |
![]() Data Sheet |
![]() Negotiable |
|
||||||||||||||||
![]() |
![]() MC14001BCP |
![]() ON Semiconductor |
![]() IC GATE NOR QUAD CMOS 14DIP |
![]() Data Sheet |
![]()
|
|
||||||||||||||||
![]() |
![]() MC14001BCPG |
![]() ON Semiconductor |
![]() Gates (AND / NAND / OR / NOR) 3-18V Quad 2-Input NOR |
![]() Data Sheet |
![]()
|
|
||||||||||||||||
![]() |
![]() MC14001BDG |
![]() ON Semiconductor |
![]() Gates (AND / NAND / OR / NOR) 3-18V Quad 2-Input NOR |
![]() Data Sheet |
![]()
|
|
||||||||||||||||
![]() |
![]() MC14001BDR2 |
![]() |
![]() IC GATE NOR QUAD CMOS 14SOIC |
![]() Data Sheet |
![]()
|
|
||||||||||||||||
(Hong Kong)










