Product Summary
The TOP414GN is a Three-terminal DC to DC PWM Switch. It is well suited for Telecom, Cablecom and other DC to DC converter applications up to 21W of output power.
Parametrics
TOP414GN absolute maximum ratings: (1)DRAIN Voltage: -0.3V to 350V; (2)CONTROL Voltage: - 0.3V to 9V; (3)Storage Temperature: -65℃ to 150℃; (4)Operating Junction Temperature: -40℃ to 150℃; (5)Lead Temperature: 260℃.
Features
TOP414GN features: (1)Up to 15 fewer components - cuts cost, increases reliability; (2)Allows for a smaller and lighter solution under 12 mm height, all surface mount components; (3)Built-in start-up and current limit reduce DC losses; (4)Low capacitance MOSFET cuts switching losses; (5)CMOS controller/gate driver consumes only 7 mW; (6)70% maximum duty cycle minimizes conduction losses; (7)Implements Buck, Boost, Flyback or Forward topology; (8)Easily interfaces with both opto and primary feedback; (9)Supports continuous or discontinuous mode of operation; (10)Specified for operation down to 16 V DC input.
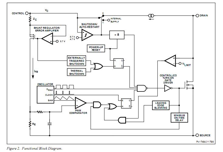
Diagrams

| Image | Part No | Mfg | Description | ![]() |
Pricing (USD) |
Quantity | ||||
|---|---|---|---|---|---|---|---|---|---|---|
![]() |
![]() TOP414GN |
![]() Power Integrations |
![]() AC/DC Switching Converters 12 W 48 VDC |
![]() Data Sheet |
![]() Negotiable |
|
||||
![]() |
![]() TOP414GN-TL |
![]() Power Integrations |
![]() AC/DC Switching Converters 12 W 48 VDC |
![]() Data Sheet |
![]() Negotiable |
|
||||
(Hong Kong)









