Product Summary
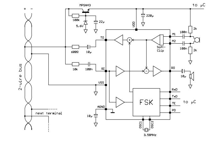
The AS2507 is a CMOS integrated circuit that contains all the functions needed to build a 2-wire intercom network. The AS2507 incorporates 2/4-wire conversion(hybrid), soft clipping for high speech quality, FSK modem and a simple interface to a microcontroller. The signalling mode is selectable between FSK modulation and burst mode. The low standby current (typ. 2 mA) allows several devices to listen to the 2-wire line. The applications of the AS2507 are Entrance telephone system, intercom and data transmission, alarm systems, toy phone.
Parametrics
AS2507 absolute maximum ratings: (1)Positive Supply Voltage:-0.3V ≤ VDD ≤ 7V; (2)Input Current:± 25mA; (3)Analogue Input Voltage:-0.3V ≤ Vin ≤ VDD+0.3V; (4)Digital Input Voltage:-0.3V ≤ Vin ≤ VDD+0.3V; (5)Electrostatic Discharge (HBM 1.5kΩ-100pF):± 1000V; (6)Storage Temperature:-65℃ to +125℃.
Features
AS2507 features: (1)Line/speech circuit and signalling on one 14 pin CMOS chip; (2)Only 2 wires needed for power supply, signalling and speech; (3)Soft clipping to avoid harsh distortion; (4)Fully integrated 2/4 wire conversion; (5)Side tone cancellation; (6)Low noise; (7)Signalling with FSK modem; (8)Low standby power consumption allows parallel operation of up to 25 terminals on a bus pair with central supply; (9)Parallel operation of up to 70 terminals if supplied locally; (10)Controllable via simple μC interface; (11)Very few external components.
Diagrams

![]() |
![]() AS2522B |
![]() |
![]() IC LINE INTERFACE TELEPH 32-TQFP |
![]() Data Sheet |
![]()
|
|
||||||||||||||||||
![]() |
![]() AS2522B-T |
![]() |
![]() IC LINE INTERFACE TELEPH 32-TQFP |
![]() Data Sheet |
![]()
|
|
||||||||||||||||||
![]() |
![]() AS2523 |
![]() |
![]() IC LINE INTERFACE/SPKRPH 28-SOIC |
![]() Data Sheet |
![]()
|
|
||||||||||||||||||
![]() |
![]() AS2523/4 |
![]() Other |
![]() |
![]() Data Sheet |
![]() Negotiable |
|
||||||||||||||||||
![]() |
![]() AS2523-T |
![]() |
![]() IC LINE INTERFACE/SPKRPH 28-SOIC |
![]() Data Sheet |
![]()
|
|
||||||||||||||||||
![]() |
![]() AS2524 |
![]() |
![]() IC LINE INTERFACE/SPKRPH 28-SOIC |
![]() Data Sheet |
![]() Negotiable |
|
||||||||||||||||||
(Hong Kong)








