Product Summary
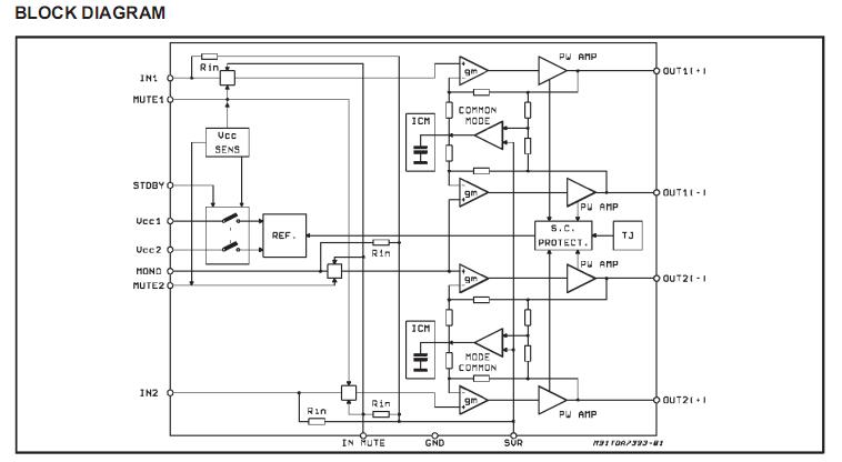
The TDA7393 is a new technology class AB Audio Power Amplifier in Multiwatt15 package designed for high end car radio applications.
Parametrics
TDA7393 absolute maximum ratings: (1)Power dissipation, Tcase = 75℃ (see derating curve):50W; (2)Junction Temperatur:150℃; (3)Operating Ambient Temperature:-40℃ to 85℃; (4)Storage Temperature:-55℃ to 150 ℃; (5)Operating Supply Voltage:18V; (6)DC Supply Voltage:28V; (7)Peak Supply Voltage (t = 50ms):50V.
Features
TDA7393 features: (1)low distortion; (2)low output noise; (3)st-by function; (4)mute function; (5)auto-mute at min. supply voltage; (6)detection; (7)low external component count: internally fixed gain (32dB),no external compensation, no bootstrap capacitors; (8)additional mono input; (9)load dump voltage; (10)fortuitous open GND; (11)reverse battery; (12)ESD protection.
Diagrams

| Image | Part No | Mfg | Description | ![]() |
Pricing (USD) |
Quantity | ||||||||||||
|---|---|---|---|---|---|---|---|---|---|---|---|---|---|---|---|---|---|---|
![]() |
![]() TDA7393 |
![]() STMicroelectronics |
![]() Audio Amplifiers 2X32W Bridge Amp |
![]() Data Sheet |
![]()
|
|
||||||||||||
| Image | Part No | Mfg | Description | ![]() |
Pricing (USD) |
Quantity | ||||||||||||
![]() |
![]() TDA7000 |
![]() Other |
![]() |
![]() Data Sheet |
![]() Negotiable |
|
||||||||||||
![]() |
![]() TDA7010T |
![]() Other |
![]() |
![]() Data Sheet |
![]() Negotiable |
|
||||||||||||
![]() |
![]() TDA7010T3AA |
![]() |
![]() IC FM RADIO 16-SOIC |
![]() Data Sheet |
![]() Negotiable |
|
||||||||||||
![]() |
![]() TDA7010T3TM |
![]() |
![]() IC FM RADIO CIRCUIT 16SOIC |
![]() Data Sheet |
![]() Negotiable |
|
||||||||||||
![]() |
![]() TDA7020T |
![]() Other |
![]() |
![]() Data Sheet |
![]() Negotiable |
|
||||||||||||
![]() |
![]() TDA7021T |
![]() Other |
![]() |
![]() Data Sheet |
![]() Negotiable |
|
||||||||||||
(Hong Kong)










