Product Summary
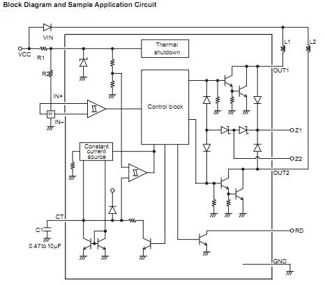
The LB1867 is a 2-phase unipolar brushless motor driver. With only a few peripheral parts, lockup protection and automatic recovery can be implemented. The IC can be configured for 12V or 24V operation and a wide range of variations, from LOW speed to H-High speed and from 60 cm to 120 cm square using the same PCB. This makes the LB1867 easy to design highly reliable fan motor installations.
Parametrics
LB1867 absolute maximum ratings: (1)Maximum input current, ICC max: 200 mA when t ≤ 20 ms; (2)Maximum output current, IOUT max: 1.0 A; (3)Maximum current flowing into RD pin, IRD max: 10 mA; (4)Maximum RD applied voltage, VRD max: 30 V; (5)Allowable power dissipation, Pd max: 800 mW; (6)Operating temperature, Topr: –30 to +80℃; (7)Storage temperature, Tstg: –55 to +150℃.
Features
LB1867 features: (1)Output protection Zener diode with variable withstand voltage: Z1, Z2 pins open: VOLM = 57V (24V specification); Z1, Z2 pins shorted: VOLM = 32V (12V specification), External Zener diode connected across Z1 - VCC pins: support for fans with large drive current; (2)External resistor allows configuration for 12V or 24V; (3)Direct Hall element connection possible (built-in Hall amplifier with hysteresis supports core without auxiliary electrode); (4)Built-in output transistor with 1.0A output current (strengthened negative-current support for core without auxiliary electrode); (5)Built-in rotation detection function: Low during rotation and High during stop; (6)Built-in lockup protection with automatic recovery; (7)Built-in thermal shutdown.
Diagrams

| Image | Part No | Mfg | Description | ![]() |
Pricing (USD) |
Quantity | ||||||||||||
|---|---|---|---|---|---|---|---|---|---|---|---|---|---|---|---|---|---|---|
![]() |
![]() LB1867M |
![]() Other |
![]() |
![]() Data Sheet |
![]() Negotiable |
|
||||||||||||
![]() |
![]() LB1867M-TLM-E |
![]() ON Semiconductor |
![]() Motor / Motion / Ignition Controllers & Drivers FAN MOTOR DRIVER |
![]() Data Sheet |
![]()
|
|
||||||||||||
(Hong Kong)










